九民会纪要解读之:案外人执行救济的审理规则(从执行异议之讼角度出发)

2019-11-22

       11月14日,法律圈又被刷屏了,这次刷屏的是于今年8月23日开始征求意见的《全国法院民商事审判工作会议纪要》(以下称《九民纪要》),征求意见稿曾引起法律专业人士以及各行业领域的热烈探讨,终于在历经了近三个月的征求意见后,正式稿与我们不期而遇。《九民纪要》的正式发布对于统一裁判思路、规范法官自由裁量、增强民商事审判公开性、透明度以及可预期性,提高司法公信力具有重要作用。
       我所曾对征求意见稿中关于“金融消费者权益保护”“高利转贷之认定”“公司对外担保效力”“对赌协议的效力与履行”等内容与大家展开讨论,而今后将继续解读正式稿《九民纪要》,以立足审判重大关切实务。

       本文作者拟从案外人救济中的案外人执行异议之诉角度出发,就《九民纪要》中第123条至127条关于执行异议之诉的裁判规则与大家进行探讨。

       为完善有关于执行异议、复议以及执行异议之诉的法律制度,在2007年我国对《中华人民共和国民事诉讼法》进行修订之后,最高人民法院执行局又于2015年5月出台了《最高人民法院关于人民法院办理执行异议和复议案件若干问题的规定》(以下简称《若干规定》),此外最高院法官还针对《若干规定》撰写了《<最高人民法院关于人民法院办理执行异议和复议案件若干问题的规定>的理解与使用》以辅助法律工作人员的实践工作。

       但是,在近年来案外人执行异议之诉案件数量增长较快、审理难度较大的时代背景下,我国司法实践工作依然出现了如何正确理解《若干规定》相关法条并于执行异议之诉中参照适用的问题,并主要集中在对《若干规定》的第26条、第28条、第29条的理解上。《九民纪要》对该部分内容的规定主要为第123条-第127条,内容如下: 


◆案外人依据另案生效裁判对执行提起执行异议之诉
《九民纪要》第123、第124条根据强制执行措施是否基于金钱债权进行区分:

       1.第123条指出,案外人依据另案生效裁判对非金钱债权执行提起执行异议之诉的,此时作为执行依据的生效裁判与作为案外人提出执行异议依据的生效裁判,均涉及对同一标的物权属或给付的认定,性质上属于两个生效裁判所认定的权利之间可能产生的冲突。此时,法院审理应当根据两个生效裁判的具体情况做出不同的判决,主要情况如下:


       2.第124条则针对案外人依据另案生效裁判对金钱债权执行提起执行异议之诉做出规范。最高院于该条提出,在此种执行异议之诉中,可以参考适用《若干规定》第26条内容进行审理,即同样需先对作为执行异议依据的判决的具体情况进行区分,主要内容如下:



◆对《执行异议复议若干规定》第28条、第29条中的争议条款做出解释
1. 针对《若干规定》第29条中的争议条款做出解释
       《若干规定》第29条内容主要是针对商品房消费者的物权期待权做出的规定,该条款规定了商品房消费者在满足三种要件的情况下,即便是未办理过户登记,依然可以依据该条规定向执行法院主张排除执行。其第一项要件为“在人民法院查封之前已签订合法有效的书面买卖合同”,实务中对该要件的争议几近于无;但第二项要件“买受人名下无其他用于居住的房屋”情形的认定,各地法院都有着自己的一套裁判标准。为统一对此种情形的裁判思路,《九民纪要》第125条提出,对所谓“买受人名下无其他用于居住的房屋”可以理解为在案涉房屋同一设区的市或者县级市范围内商品房消费者名下没有用于居住的房屋。对商品房消费者名下虽然已有1套房屋,但购买的房屋在面积上仍然属于满足基本居住需要的,可以理解为符合该规定的精神,即认可此种情况同样属于“买受人名下无其他用于居住的房屋”情况。此外,针对最后一项要件“已支付的价款超过合同约定总价款的百分之五十”的理解问题,《九民纪要》第125条亦做出回复,认为应作宽松解释,即便消费者已支付的价款未达到总价款的百分之五十,但是接近百分之五十的,又已按照合同约定将剩余价款支付给申请执行人或者按照人民法院的要求交付执行的,也可以予以认可。
2. 明确了房屋消费者根据房屋买卖合同享有的物权期待权可以对抗对该房屋享有的抵押权
       针对这项问题,学界以及实务界都提出了应当依据《最高人民法院关于建设工程价款优先受偿权问题的批复》(法释[2002]16号)中的内容来做出认定,即根据该文件的内容,“交付全部或者大部分购房款的消费者对该房屋享有的权利”优于“对该房屋享有的建设工程价款优先受偿权”,后者又优于“对该房屋享有的抵押权”,故而法院在审理这类案件时,对房屋消费者提起阻却执行的请求,满足《若干规定》第29条规定的三个要件的,应予支持。《九民纪要》于第126条出对此作出明确回复,认可上述观点,同时还提出,应当严格把握该条规定的适用范围,将其限制在商品房消费者(即“向房地产开发企业购买商品房的消费者”)上,不能扩大至不动产一般买受人上。
3. 对《若干规定》第28条中的争议条款做出解释
       《若干规定》第28条主要系针对不动产一般买受人的物权期待权做出规定,提出在金钱债权执行当中,在满足四个条件的情况下,不动产一般买受人可以对登记在被执行人名下的不动产提出异议,请求排除执行:首先,案外人与被执行人是在人民法院查封之前已签订合法有效的书面买卖合同;其次,案外人是在人民法院查封之前已合法占有该不动产;再次,案外人已支付全部价款,或者已按照合同约定支付部分价款且将剩余价款按照人民法院的要求交付执行;最后,非因买受人自身原因未办理过户登记。实务中对第28条的争议主要集中于最后一项要件,即“非因买受人自身原因”之上,各地法院对此亦有着自己的裁判规则。《九民纪要》第127条对此作出统一回复,认为“一般而言,买受人只要有向房屋登记机构递交过户登记材料,或向出卖人提出了办理过户登记的请求等积极行为的,可以认为符合该条件。买受人无上述积极行为,其未办理过户登记有合理的客观理由的,亦可认定符合该条件” 

◆对《九民纪要》第123—第127条规定内容的评析
       《九民纪要》第123条、第124条的规定对案外人根据另案判决对债权执行提出排除执行的情况做出了详细的规定,第125条、第126条对商品房消费者的物权期待权内容做出了补充规定。主要系针对《执行异议复议》第29条中的“买受人名下无其他用于居住的房屋”以及“已支付的价款超过合同约定总价款的百分之五十”做出具备可操作性的明确回复。这四条规定内容翔实,逻辑清晰,可谓是解决了此种问题产生以来的争议问题,有助于统一裁判思路,约束法官的自由裁量空间,提高司法公信力。
       但到了《九民纪要》第127条上,笔者认为则未能保持前四条规范中体现出来的严谨审慎的立法态度。对比今年7月份发布的征求意见稿和正式文件中的相关内容,法官们在对《若干规定》第28条中所谓“非买受人自身原因”的理解上依然存在着较大分歧。征求意见稿对“买受人原因”的内容做出了正面的列举,认为其应当包括“不动产已经办理了抵押登记”、“当地购房政策的限制”、“买受人故意不办理登记”三种情形。到了正式文件中,则变为对“非因买受人原因”的情形做出列举,认为“买受人只要有向房屋登记机构递交过户登记材料,或向出卖人提出了办理过户登记的请求等积极行为的,可以认为符合该条件。买受人无上述积极行为,其未办理过户登记有合理的客观理由的,亦可认定符合该条件。” 可以看到从征求意见稿到正式文件,《九民纪要》对这一要件的观点从相对明确的列举变为极其宽泛的解释。笔者认为,对征求意见稿中存在的问题暂且不提,正式文件中的此种变动反映了法官们的观点分歧,并且在文件出台前夕依然无法达成统一的意见,导致在正式文件对实务中真切存在的争议问题采取回避措施,将对争议的裁量权交给了实际审理的法官手上。

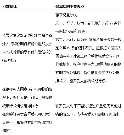
仅就最高院近年来的相关案例来看,在司法实践中,对不动产买受人作为案外人的执行权利保障已经衍生出了数个亟待明确的法律问题,如下所示:

       实际上,《九民纪要》征求意见稿第117条的规定可以说是对正式文件第127条中存在的问题的简单反映,主要为对他人权利障碍,主要是对设立在不动产上的抵押权的忽略,对地方限购政策限制的忽略,同时未对买受人消极行使登记权利的责任做出相应规定。除此之外,实务中对此问题还存在一种争端,即认为房屋出卖人拒绝配合过户的,买受人仅对出卖人做出了催告等私力救济手段,而未积极行使诉讼等公力救济手段,此种情形是否应认定为系因买受人原因导致未能办理过户登记?当然,《九民纪要》征求意见稿第117条的规定同样并非是尽善尽美的,仅仅是在对他人权利障碍内容的规定上,其依然存在着需要灵活处理的情况,如若机械套用其内容来对案件进行审理,仅就前文所述的三类法律实务问题的审理中就会存在“一刀切”的问题,导致难以实现法律的公平正义。

       最后需要提及的是,《九民纪要》并非司法解释,也就说是这个文件并不能作为我国法源之一,在具体的案件审理上直接适用。在该文件发布后,对人民法院尚未审结的一审、二审案件,在裁判文书“本院认为”部分具体分析法律适用的理由时,可以根据《九民纪要》的相关规定进行说理。故而《九民纪要》实质上是作为一项规范性文件,由最高院发布,对各级人民法院的司法裁判起到指引、规范作用,作为参照的司法解释性质的文件。故而,纵使可能有一定的问题存在,《九民纪要》的发布依然“对统一裁判思路,规范法官自由裁量权,增强民商事审判的公开性、透明度以及可预期性,提高司法公信力具有重要意义”。


作者:赵辉  高级合伙人  何宗贤  专职律师